查看: 3601|回复: 0

[精选] 解读《全国饲料工业“十三五”发展规划》

[复制链接]
发表于 2016-11-8 09:19:13 | 显示全部楼层 |阅读模式
本帖最后由 山东和达农牧 于 2016-11-8 09:20 编辑

  10月25日,农业部发布《全国饲料工业“十三五”发展规划》,小编将其中有用信息梳理一下,方便大家紧跟国家的政策,不偏离方向。
  一、回顾“十二五”取得的成绩
  
640.webp.jpg
  二、“十三五”面临的形势
  1、饲料需求进入低速增长期
  (1)到2020年,全国肉类、奶类和养殖水产品预期产量分别为9000万吨、4100万吨和5240万吨,分别比2015年增加4.3%、5.9%和6%,禽蛋预期产量3000万吨,与2015年基本持平。
  (2)从现在到2020年,需增加1600万吨配合饲料消费,年增长约400万吨,增速1.9%。
  (3)肉禽和蛋禽工业饲料普及率超过90%,年出栏50头以上生猪工业饲料普及率为75%
  (4)未来5年,饲料利用效率可提高3%以上,节约配合饲料600万吨左右。
  2、蛋白原料仍然主要依靠进口,土地资源有限保障口粮安全和自给
  2015年,全国蛋白饲料原料总消费量6750万吨,进口依存度超过80%,比2010年提高10%
  (1) 豆粕5050万吨,基本依靠进口大豆生产
  (2) 菜籽粕1060万吨,30%一口进口菜籽生产
  (3) 鱼粉150万吨,85%依靠进口
  (4) 未来5年,我国蛋白饲料原料需求量年增长100-125万吨左右,是“十二五”的一半。
  3、饲料质量安全要求更严格:规范使用、减量使用
  4、产业整合融合需求更迫切:行业内部整合、全产业链和全球化发展将成为饲料企业做大变强、持续发展的决定性因素。
  5、技术竞争压力更大:
  (1)互联网:提高生产效率、降低经营成本、整合资源要素、提升服务能力
  (2)生物技术:饲用微生物、酶制剂等促进抗生素减量使用、饲料资源高效利用、粪污减量排放
  (3) 智能制造:降低劳动强度和人员需求、提高安全生产水平和产品质量、降低能耗和加工成本
  三、“十三五”基本原则、目标、指导思想
  1、原则:产管结合,保障安全;创新驱动,提质增效;立足国内,开拓国际。
  2、目标:
  (1)产量:
  
1.webp.jpg
  (2)质量:《饲料质量安全管理规范》全面实施,全国饲料产品抽检合格率稳定在96%以上,非法添加风险得到有效控制,确保不发生区域性系统性重大质量安全事件。
  (3)效率:
  
2.webp.jpg
  年产100万吨以上饲料企业达到40个,其饲料产量占全国总产量60%以上;散装饲料使用比例达到30%。
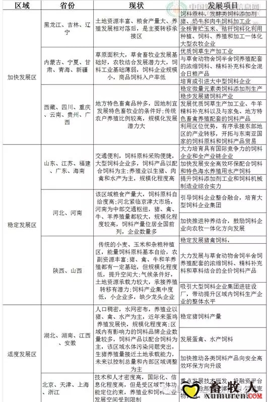
  四、产业布局
  
3.webp.jpg
  五、主要任务
  1、提高饲料原料保障能力:稳定蛋白饲料原料供应、稳定蛋白饲料原料供应、促进农副资源饲料化利用
  2、提高饲料安全保障水平:
  (1)制定《自行配制饲料使用规范》、《宠物饲料管理办法》、《药物饲料添加剂品种目录》
  (2)修订《药物饲料添加剂使用规范》、饲料原料目录》《饲料添加剂品种目录》《饲料添加剂安全使用规范》和饲料添加剂产品标准
  (3)全面实施《饲料质量安全管理规范》
  3、发展安全环保饲料产品
  (1)加快研发具有抗氧化、抗应激、分解霉菌毒素等特殊功能的新型酶制剂
  (2)开发具有耐酸、耐热等不同特点的微生物制剂
  (3)满足不同动物种类、不同生长阶段差异化需求的微生物制剂
  (4)加强药食同源类植物功能挖掘,鼓励提取工艺稳定、功能成分清楚、应用效果明确的产品申报新饲料添加剂
  (5)开发饲用多糖和寡糖产品
  4、提升饲料加工水平:专业化、大型化、自动化、智能化、高效低耗、绿色环保、安全卫生
  5、转变生产经营方式:信息化、全球化
  六、保障措施
加强组织领导、加强政策支持、强化法治意识、强化科技支撑、充分发挥行业协会作用

中国畜牧人网站微信公众号
版权声明:本文内容来源互联网,仅供畜牧人网友学习,文章及图片版权归原作者所有,如果有侵犯到您的权利,请及时联系我们删除(010-82893169-805)。
您需要登录后才可以回帖 登录 | 注册

本版积分规则

发布主题 快速回复 返回列表 联系我们

关于社区|广告合作|联系我们|帮助中心|小黑屋|手机版| 京公网安备 11010802025824号

北京宏牧伟业网络科技有限公司 版权所有(京ICP备11016518号-1

Powered by Discuz! X3.5  © 2001-2021 Comsenz Inc. GMT+8, 2025-10-17 14:35, 技术支持:温州诸葛云网络科技有限公司