查看: 5057|回复: 2

饲料生产过程中防止交叉污染控制程序 原创

[复制链接]
发表于 2009-6-17 10:43:31 | 显示全部楼层 |阅读模式
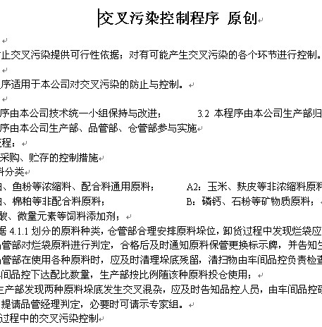
内容介绍:为防止交叉污染提供可行性依据;对有可能产生交叉污染的各个环节进行控制。

下载地址:饲料生产过程中防止交叉污染控制程序 原创

数据来源:畜牧人文献数据 上传资料
中国畜牧人网站微信公众号
版权声明:本文内容来源互联网,仅供畜牧人网友学习,文章及图片版权归原作者所有,如果有侵犯到您的权利,请及时联系我们删除(010-82893169-805)。
发表于 2010-4-16 12:11:32 | 显示全部楼层
下不了啊,没钱

评分

参与人数 2论坛币 +30 收起 理由
nety + 20 该贴得到楼主的二次奖励!
system + 10 第一个回复系统自动奖励

查看全部评分

回复 支持 反对

使用道具 举报

发表于 2010-4-24 17:42:00 | 显示全部楼层
很好,值得下载。
回复 支持 反对

使用道具 举报

您需要登录后才可以回帖 登录 | 注册

本版积分规则

发布主题 快速回复 返回列表 联系我们

关于社区|广告合作|联系我们|帮助中心|小黑屋|手机版| 京公网安备 11010802025824号

北京宏牧伟业网络科技有限公司 版权所有(京ICP备11016518号-1

Powered by Discuz! X3.5  © 2001-2021 Comsenz Inc. GMT+8, 2025-12-2 05:19, 技术支持:温州诸葛云网络科技有限公司