查看: 1920|回复: 0

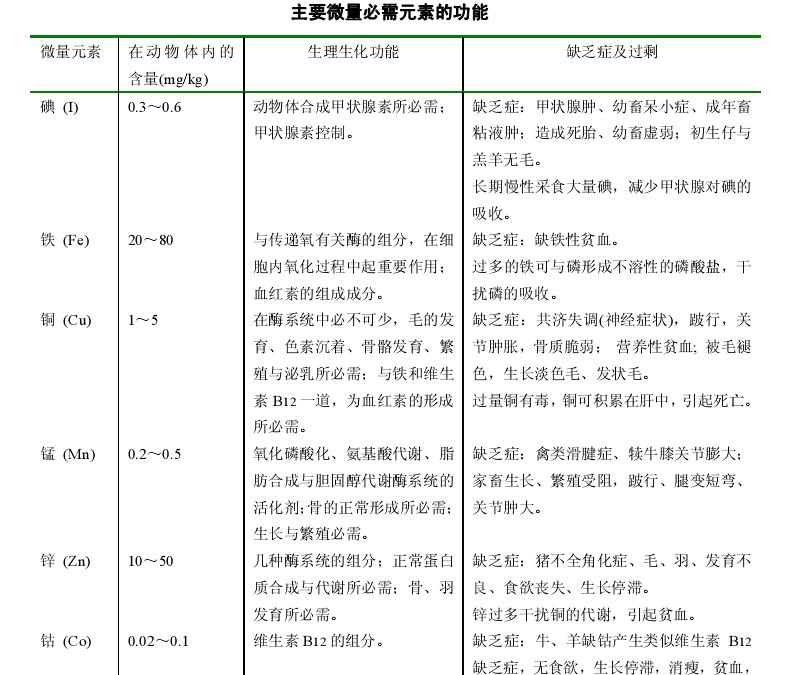
微量元素功能简表

[复制链接]
发表于 2008-9-6 09:37:28 | 显示全部楼层 |阅读模式
内容介绍:微量元素和维生素功能简表

下载地址:微量元素功能简表

数据来源:畜牧人文献数据 上传资料
中国畜牧人网站微信公众号
版权声明:本文内容来源互联网,仅供畜牧人网友学习,文章及图片版权归原作者所有,如果有侵犯到您的权利,请及时联系我们删除(010-82893169-805)。
您需要登录后才可以回帖 登录 | 注册

本版积分规则

发布主题 快速回复 返回列表 联系我们

关于社区|广告合作|联系我们|帮助中心|小黑屋|手机版| 京公网安备 11010802025824号

北京宏牧伟业网络科技有限公司 版权所有(京ICP备11016518号-1

Powered by Discuz! X3.5  © 2001-2021 Comsenz Inc. GMT+8, 2025-12-2 08:22, 技术支持:温州诸葛云网络科技有限公司