查看: 2819|回复: 0

非洲猪瘟消毒规范

[复制链接]
发表于 2021-11-18 15:23:07 | 显示全部楼层 |阅读模式
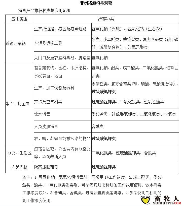
消毒产品推荐种类与应用范围

图片2.png
中国畜牧人网站微信公众号
版权声明:本文内容来源互联网,仅供畜牧人网友学习,文章及图片版权归原作者所有,如果有侵犯到您的权利,请及时联系我们删除(010-82893169-805)。
您需要登录后才可以回帖 登录 | 注册

本版积分规则

发布主题 快速回复 返回列表 联系我们

关于社区|广告合作|联系我们|帮助中心|小黑屋|手机版| 京公网安备 11010802025824号

北京宏牧伟业网络科技有限公司 版权所有(京ICP备11016518号-1

Powered by Discuz! X3.5  © 2001-2021 Comsenz Inc. GMT+8, 2025-12-23 23:25, 技术支持:温州诸葛云网络科技有限公司